摘 要:具有稳定静态工作点的单管共射放大电路是模拟电路里的一款经典电路, 包含很多的模拟电路知识, 其中耦合电容和旁路电容是该电路的重要组成部分。通过电容的特性使电路的交直流通路进行分离, 使得该电路的动态性能得到很好的改善。文章将对该电路中耦合电容及旁路电容的工作原理及对频率特性的影响进行深入讨论, 并结合仿真软件multisim12进行仿真分析。
1 概述
模拟电子技术是电子类专业专业必修课程, 其中的基本共射放大电路是该门课程里的入门基础内容, 用于讨论晶体三极管的放大作用。在原理型的单管共射放大电路 (图1) 的基础上, 引出了阻容耦合单管共射放大电路以改善电路性能, 如下图2所示。该电路是一个经典的实用的放大电路。

图1 下载原图
图2电路相较于图1的一个很大的改变是增加了三个电容, 两个耦合电容C1、C2和一个旁路电容Ce。改进后的电路遵守使输入信号能够放大所必须遵守的原则, 即动态输入信号能够顺利地传送到放大管上进行放大, 同时在性能的改变上可以归结为以下几点:
(1) 只有一个直流电源, 节约了电路;
(2) 输入信号、直流电源、输出信号均有一端接在公共端即共地, 更好地防止了干扰;
(3) 直流通路和交流通路的分离;
(4) 具有稳定静态工作点稳定的优点;
(5) 频率响应发生了变化。

图2 下载原图
上述性能的改变是该电路结构及元件共同作用的结果。对于一些很明显的性能的改变无需累述, 如性能 (1) 。有些性能的改变在很多教科书上都做了详细的讲解, 如性能 (4) 。而对于该电路里的电容的具体工作过程及原理, 却总是简单地带过。通过教学的经验感受, 电容在该电路发挥作用的原理是一个难点, 不容易理解, 所以本文将重点讨论该电路里电容的具体工作过程及原理, 及加上电容后电路性能的改变结果。
2 什么是电容
电容器都是由间隔以不同介质的两块金属极板组成, 当在极板上加以电压后, 极板上分别聚集起等量的正负电荷, 并在介质中建立电场而具有电场能量。将电源移去后, 电荷可继续聚集在极板上, 电场继续存在。所以电容器是一种能存储电荷或者说储存电场能量的部件[2]。
通过上述定义的描述, 可以知晓电容内部是没有电子流动, 只有两块极板上电荷的变化。
3 电容分析
3.1 交直流通路的分离
对于图1的原理性电路, Rb和Vbb一起为电路设置合适的静态工作点, 但是Rb的存在, 同样会让信号ui在Rb上产生压降, 则输入到放大器上的信号就相应减少了, 影响了整个电路的放大能力。而图2所示电路, 因为耦合电容的存在, 让交流通路和直流通路分开, 则很好地解决了这个问题。
图2的直流通路如图3所示, 因为耦合电容的作用, 信号源的内阻和负载对直流通路都没有影响。该电路在设计时使得I2>>IBQ, 则UBQ约等于Rb2对Vcc的分压, 其值几乎不变。该电路的Re为负反馈电阻, 和UBQ一起配合使该电路具有静态工作点稳定的效果, 减小温度对静态工作点的影响。
图3 下载原图
交流通路如图4所示, 可以看出, 交流信号直接加在了放大器上, 几乎没有损耗, 直流电压Vcc在集电极上产生的压降降落在C2上, 使得输出uo为纯交流信号。上述Re的存在, 能使电路形成负反馈稳定静态工作点, 但是同时Re电阻的存在, 会使电路的放大倍数大大降低。为了解决这个问题, 便在Re上并联一个旁路电容Ce, 使该电阻并不对交流通路产生影响, 如图4所示。

图4 下载原图
述为耦合电容和旁路电容作用的结果, 但是这样的结果是怎样实现的呢?
根据前述电容的定义, 得知电容内部并没有带电粒子的运动, 只是把电荷存储在两块极板上, 每块极板上存储的电荷为q=Cu。即对于线性电容元件, 其容值越大, 极板上存储的电荷量越大。电容内部没有电荷的运动但是可以传递电流, 电流公式为 通过这个公式可以从两方面进行理解。
(1) 电容上的电流的形成是因为电容两块极板上电荷量的变化, 其上电荷量会增大或减小, 即收集电荷或者释放电荷, 虽然电荷没有在两块极板间形成流动, 但是两块极板上不同电荷相同的变化量, 与每块极板连接的导线上就有了相同的电流变化量, 相当于传递了电流信号。
(2) 由电容元件的电流公式可以看出, 电流与电压的变化率成正比, 电容上电压发生剧变时, 电流很大, 当电压不随时间变化时, 电流为零。故电容在直流情况下其两端电压恒定, 相当于开路, 或者说电容有隔断直流的作用。
因此, 电容上相当于只能通过交流信号, 不能通过直流信号。阻容耦合电容及旁路电容就把直流通路和交流通路分离了。
3.2 通频带的影响
3.2.1 工作原理
如果没有加上耦合电容, 则任何低频的信号甚至直流都能传送到放大器上, 但是加上耦合电容后, 使得只有到了一定的频率的信号才能通过电路进行放大, 使得电路的通频带变窄了。
在图2所示的电路中, 耦合电容和旁路电容对信号构成了高通电路。电容的容抗为 可以看出, 对于直流, f=0, 即电容对直流的容抗无限大, 相当于断路 (这也从另一个方面说明了电容隔直流通交流) ;如果希望频率较低的输入信号也能通过电容, 几乎无损失地加在放大器的基极与发射机之间, 则希望耦合电容和旁路电容的容值足够的大。由于放大器的极间电容的容值非常小, 在p F级别, 因此在同样的低频段信号, 极间电容表现为容抗很大相当于开路。对于图2, 在低频段时, 等效电路如图5所示。

图5 下载原图
上图5构成的低频等效电路中, 由于含有多个耦合电容和旁路电容, 则含有多个高通电路。对于C1、C2构成高通电路是毫无疑问的, 但是Ce为何也是构成的高通电路呢?以极限例子进行分析, 并且分析Ce影响时, 假设C1和C2电容不影响电路性能, 即这两个耦合电容短路。
(1) 假设从信号源传过来的信号是直流, 则Ce断路, 则放大器及Ce这块电路等效电路如图6所示。可以看出, 从信号源传过来的信号, 被rbb′、rb′e及Re进行分压, 由于Re相对与rbe较大, 甚至可能更大, 所以Re分掉了很大一部分的信号, 则通过gmUb′e传送到后面的信号则相对的变小。

图6 下载原图
(2) 假设从信号源传过来的信号频率较高, Ce相当于短路, 则此时放大器及Ce构成的等效电路如图7所示。可以看出, 从左边传过来的信号没有被Re损耗掉, 只被放大器的等效电阻所分配, 有效地传送到了后面电路。

图7 下载原图
通过上面的讨论可以得出, 对于Ce电容构成的这一级电路也是构成高通电路, 具有高通电路的特性。即对于频率足够高的信号电容相当于短路, 信号几乎毫无损失的传递, 而当信号频率低到一定程度时, 电容的容抗不可忽略, 信号将在其上产生压降, 从而导致放大倍数的数值减小且产生相移。
3.2.2 电容对下限频率的影响
现用multisim12软件进行仿真分析这三个电容对下限频率的影响。

图8 下载原图
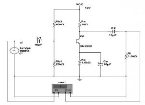
设图2电路的元件参数如图8所示以设置合适的静态工作点, 然后依次改变C1、C2、Ce三个电容的容值, 观察对比三个电容容值改变时对下限频率的影响。其中图9为C1、C2、Ce都为10u F时的波特图作为参考, 其余图为依次改变C1、C2、Ce从1u F到100u F的仿真波特图。每次改变其中一个电容时, 其余两个电容容值保持10u F不变。得出的数据归纳为表1。

图9 下载原图 图10 下载原图

图11 下载原图 图12 下载原图

图13 下载原图 图14 下载原图

图15 下载原图
通过表1的数据可以分析出, 三个电容中改变C1、C2从1u F到100u F, 下限频率几乎没有什么变化。而改变C e电容容值对下限频率的影响却非常大, 改变该电容的值从一个数量级到另外一个数量级, 下限频率也几乎是相同数量级的改变。究其原因, 是因为这三个电容所在的高通回路的时间常数很不相同。时间常数决定了下限频率, 而在多级放大电路中, 若某级的下限频率远高于其他各级的下限频率, 则可认为整个电路的下限频率近似为该级的下限频[1]。
表1
在高通回路里, 下限频率的公式为:, RC为回路的时间常数, 下限频率与时间常数成反比, 时间常数越小, 下限频率越大。
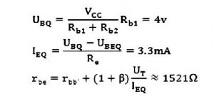
现取图8里2N2222的放大倍数为154 (仿真器使用倍数) , rbb′=300, 电容值都为10u F进行计算。首先通过图3直流通路求得:

(1) 分析C1对低频特性的影响, 此时将C2、Ce视为理想情况, 电容短路, 则等效回路如图16所示:

图16 下载原图
此时

(2) 同理, 分析C2对低频特性的影响, 等效电路如图17所示。

图17 下载原图
此时
![]()
(3) 分析Ce对低频特性的影响, 等效电路如图18所示。此时C1、C2视为短路, 且三极管的集电极和发射机之间的等效电阻非常大, 因此Ce的等效低频回路在c、e之间示为断路, 即在该级回路中, 后面电路元件参数不对该回路产生影响。

图18 下载原图
此时

经过上面的计算, 可以得出, 当这三个电容容值相同时, Ce所在回路的时间常数比C1、C2所在回路时间常数明显的小, 且小两个数量级。带入下限频率计算公式可得出Ce所在回路的下限频率比其余两个电容所在回路的下限频率几乎高两个数量级, 所以在该电路中, 即使把C1、C2两个电容的容值减小到1u F, 它们构成的时间常数依然要比Ce构成的时间常数大很多, 整个电路的下限频率依然受Ce电容的很大的影响。
3.3 电容的接法
根据上述讨论, 可以得出图2电路的C1、C2、Ce都希望其容值较大, 需要达到u F级别, 使信号既能够隔直流通交流, 又使电路的下限截止频率较低。由于工艺原因, 对于小容量电容可以做成无极性电容, 但对于大容量电容, 通常需要做成有极性电容。而有极性的电容, 想要正常工作, 其极性必须正确连接, 对于图2需要的耦合电容和旁路电容, 其极性需如图2连接方能使电容正常工作。
对于静态时, 其电路如图3所示, 此时电容C1连接在B点与信号源之间, 在分析静态时, 假设信号源为0, 则此时的C1上两块极板之间的电压为UBQ, 连接到B点的极板上就会积累正电荷, 为正极, 而连接信号源一边的极板上就会积累负电荷, 为负极。同理电容C2连接在集电极的一极为正极, 积累正电荷, 而连接负载的一极为负极积累负电荷, 使C2电容上的电压等于UCQ。旁路电容上连接在发射机上的一极为正极上会积累正电荷, 连接地的一极为负极积累负电荷, 使Ce上电压等于UEQ。当信号源加入时, 由于需要放大的信号比较小, 使得信号源产生的交流电压, 叠加在电容的静态电压上, 引起电容上两块极板上电荷量的变化, 形成电流进行传输。从这里也可以看出, 由于耦合电容极旁路电容的存在, 使得动态信号叠加在静态电压之上, 分析时动静态分离, 且uo的输出为纯交流信号。
4 总结
具有静态工作点稳定作用的阻容耦合单管共射放大电路所包含的内容非常丰富, 认真透彻的分析该电路, 能再放大、电容工作原理及频率响应方面都有深入的理解, 对模拟电路整个系统知识的深入学习打下基础。
